365钱包
中国政府网
365钱包-365钱包下载-365钱包官网
教育部门户网站
本站支持IPV6
无障碍阅读
长者模式
繁体
简体
登录
注册
智慧教育平台
365钱包
政府信息公开
政务服务
互动交流
搜 索
365钱包
政府信息公开
政务服务
互动交流
分享:
扫一扫:分享至微信
X
政府网站年度工作报表(2017年度)
365钱包
>
政府信息公开
>
法定主动公开内容
>
政府网站工作年度报表
政府网站年度工作报表(2017年度)
时间:
2018-01-29 19:59
|
来源:
分享:
扫一扫:分享至微信
X
附件:
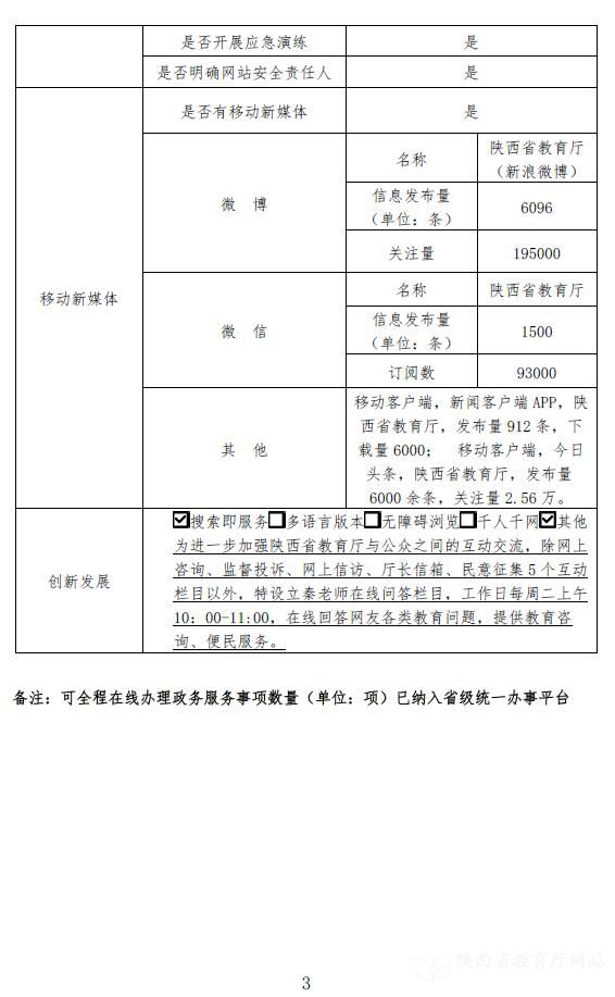
2017年365钱包 政府网站年度工作报表
扫一扫在手机打开当前页
365钱包
>
政府信息公开
>
法定主动公开内容
>
政府网站工作年度报表